共计 310 个字符,预计需要花费 1 分钟才能阅读完成。
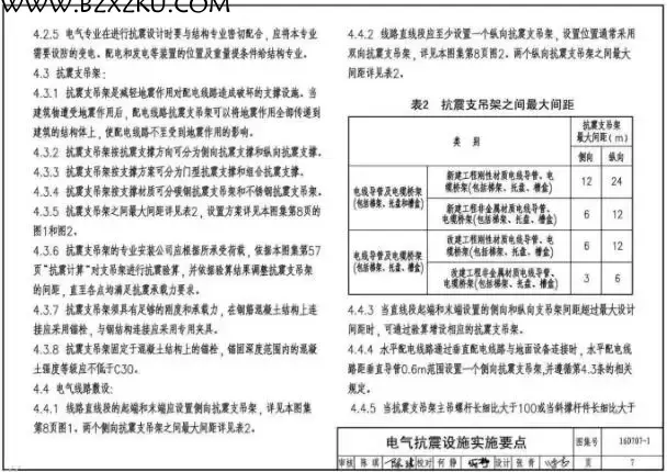
16D707- 1 图集是一款 PDF 版本的建筑电气设施抗震安装图集,高清无水印,分为电气设备抗震、抗震支吊架、连接构件等五部分,包括详细的示意图、安装做法和安装图等,适合相关专业的设计和施工人员参考。

16D707- 1 图集内容介绍
1、电气设备抗震
2、抗震支吊架
3、连接构件
4、综合抗震支吊架
5、抗震计算
16D707- 1 图集预览




16D707- 1 图集百度网盘下载地址:
链接:https://pan.baidu.com/s/1leZK32n5VM5CfoSPdhB2Xw?pwd=839q
提取码:839q
下载地址
此处含有隐藏内容,请提交评论并审核通过刷新后即可查看!
正文完

